近日,我校医工学科群常凌乾团队报道了一种循环肿瘤细胞(CTCs)高效捕获、实时基因检测与原位细胞培养的微流控芯片系统,名为“NICHE”,该研究利用NICHE系统从PD-L1基因表达、以及肿瘤细胞响应免疫细胞的行为表型,对患者来源的CTCs进行捕获与划分,实现了肺癌患者对免疫疗法的精准预测,准确率达到90%以上。相关成果以“Genetic and phenotypic profiling of single living circulating tumor cells from patients with microfluidics”为题,发表在《PNAS》上。

北航医学科学与工程学院董再再(助理教授)、北航生物与医学工程学院汪于森硕士、北京大学肿瘤医院刘冰(医师)、上海感染与免疫科技创新中心徐高连(副研究员)为文章第一作者,常凌乾 教授(北航)、Jonathan M. Cooper 教授(英国格拉斯哥大学)、杨明珠 研究员、吴楠 主任(北京大学肿瘤医院)为文章通讯作者,yl23411永利为文章第一单位。
免疫疗法被认为是临床上最具有前景的肿瘤治疗方式之一。该疗法采用PD-1/PD-L1抑制剂等免疫检查点抑制剂(ICI),重新激活癌症患者体内的免疫细胞对肿瘤细胞的识别能力,从而利用患者自身的免疫细胞杀死肿瘤细胞。然而,从免疫疗法开始应用至今,仅有部分患者能从免疫治疗中获益。大量证据表明,使用单一生物标记物,如 PD-L1 表达,并无法准确预测患者对 ICI的反馈。而目前临床上采用的组织活检方式,依赖局部取样和终点分析的策略,无法提供足够精细的时空信息,也无法准确评估肿瘤的异质性,导致对肿瘤发生和免疫治疗过程中的细胞反应知之甚少。如何精准预测免疫治疗的疗效,成为了提高免疫治疗效率亟待解决的首要问题。
针对此问题,该研究以外周血中的循环肿瘤细胞(circulating tumour cells, CTCs)为检测目标,开发了集CTCs捕获,基因检测与行为分析为一体的微流控生物芯片综合研究平台(图1)。该芯片首先采用磁场分离和大小差异筛选将血样中的白细胞进行高效去除(> 93%),并捕获CTCs使其形成单细胞阵列(>95%)。利用纳米电穿孔技术,四面体荧光探针(DNAT)可被安全(90%)、高效(95%)、快速(< 2秒)地递送至活细胞内,用于精准量化活CTCs中的PD-L1 mRNA。更进一步地,完成基因检测后的CTCs能够保持高活性,用于与免疫T细胞的共培养,实现原位分析CTCs增殖和表型的变化,并将细胞行为与基因表达异质性进行关联分析。

图1. 循环肿瘤细胞(CTCs)高效捕获、实时检测与原位培养的微流控芯片系统,用于肺癌免疫治疗的精准预测与监测
为了实现活CTCs内PD-L1基因的准确检测,研究者们设计了一种具有四面体结构的DNA探针,该探针的三条边上的识别序列分别用于识别3种不同的mRNA,通过不同的荧光标记,实现了PD-L1基因,内参GAPDH基因,以及CTCs鉴定基因的同时检测。该探针具有良好的特异性,且能长时间抵抗核酸酶的降解。利用纳米电穿孔技术,该探针能在2秒内实现对95%以上细胞的递送,且细胞保持良好的活性,与其他常规方法相比,纳米电穿孔技术展示出更高的递送性能(图2)。

图2. 在单个活细胞水平CTCs内PD-L1 mRNA的精准量化
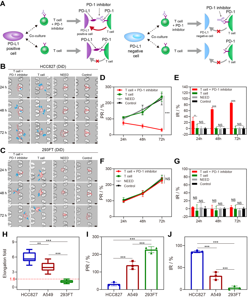
完成基因检测的CTCs,保持了良好的活性,通过与免疫T细胞的共培养,研究者们发现,部分肿瘤细胞在免疫抑制剂存在时,细胞形态发生了明显的变长,且细胞增殖行为被显著抑制(图3)。根据肿瘤细胞PD-L1的表达情况,研究者们划分出了PD-L1高表达与低表达的阈值;另外,根据肿瘤细胞与免疫细胞共培养的结果,研究者们划分出了肿瘤细胞形态发生变化的阈值。综合CTCs中PD-L1高表达(PD-L1high)且表型发生变化(PA+)的占比,该研究定义了一种新的指标,“NICHE index”,用于预测癌症患者响应免疫疗法的疗效。

图3. CTCs与免疫细胞共培养下发生形态改变
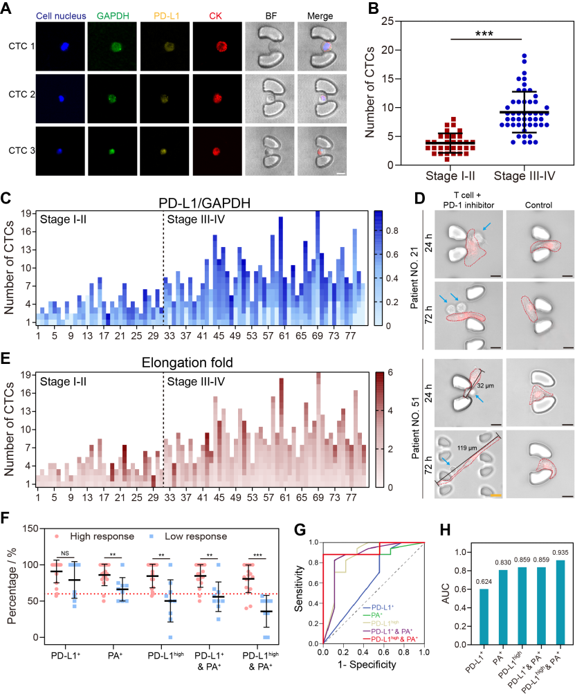
为了评估NICHE在临床上预测免疫疗效的性能,该研究收集了80 名非小细胞肺癌患者的外周血,通过在NICHE平台上的检测,证明了该平台捕获 CTCs 并鉴定其基因和行为表型的能力(图4)。从方法对比结果来看,该研究提出的NICHE index表现出高准确性,其AUC(0.906)明显高于目前临床上基于肿瘤组织中PD-L1表达细胞占比的标准参考方法(AUC=0.578)。此外,研究者们还对部分患者进行了长时间的用药监测,证实了NICHE在长期监测中的适用性。

图4. 采用NICHE系统对肺癌血样中的CTCs进行捕获与分析,并实现了患者免疫治疗的精准预测
第一作者:

董再再,北航医学科学与工程学院助理教授。博士毕业于中国科学院化学研究所方晓红研究员课题组。研究方向围绕微纳生物芯片、DNA功能探针、肿瘤标志物检测,发表SCI论文30余篇,其中第一作者/通讯作者15篇,如PNAS, Nano Letters, Small, Advanced Healthcare Materials, Biosensors and Bioelectronics等。

汪于森,北航生物与医学工程学院2023届硕士,师从常凌乾教授。主要从事微纳器件与生物传感器方面的研究。
通讯作者

常凌乾 北航生物与医学工程学院教授。博士毕业于美国俄亥俄州立大学,曾入选教育部、中组部高层次人才计划。主要研究方向包括生物芯片、纳米电穿孔、生物传感器。发表SCI期刊论文95篇,其中通讯作者论文75篇(期刊IF>10论文60篇),如Nature Nanotechnology, Nature Electronics, PNAS, Nature Communications, Science Advances, JACS, Nano Letters, ACS Nano等;获Micro Nano Engineering青年科学家奖 (Elsevier期刊, 首位国内获奖人)、俄亥俄州立大学博士最高奖-校长奖等。
全文链接:https://www.pnas.org/doi/10.1073/pnas.2315168121